Desenvolvimento de projeto de sistema de ventilação e exaustão

Cliente:

Votorantim Cimentos

Data:

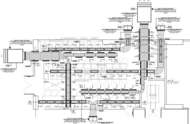
Desenvolvemos uma solução de ventilação e exaustão para controle de temperatura em sala elétrica, de controle de equipamentos de cimenteira, garantindo a temperatura necessária para o correto funcionamento dos equipamentos e painéis de comando e potência das máquinas. Este sistema foi desenvolvido para operar de forma contínua e eficiente, proporcionando um ambiente seguro e adequado para as operações industriais. Foram realizados cálculos precisos de fluxo de ar e dissipação térmica, assegurando a eficiência energética e a conformidade com as normas de segurança e qualidade vigentes.

Outros projetos

Desenvolvimento de pontos de ancoragem para linhas de vida em escada marinheiro

O desenvolvimento de pontos de ancoragem para linha de vida em uma escada marinheiro é essencial para garantir a segurança de quem realiza atividades de acesso a telhados, prevenindo…

Desenvolvimento de pontos de ancoragem para linhas de vida

Desenvolvemos pontos de ancoragem para montagem de linhas de vida sobre o telhado, visando garantir a segurança na realização de manutenções e na limpeza das calhas. Este projeto…